Việc tổ chức nội dung một cách khoa học không chỉ giúp người dùng dễ dàng tiếp cận thông tin mà còn tạo nền tảng vững chắc cho chiến lược SEO dài hạn. Cấu trúc Silo - một phương pháp sắp xếp nội dung theo hệ thống phân cấp rõ ràng - đang được nhiều chuyên gia SEO áp dụng để nâng cao hiệu suất website.
Bài viết này sẽ giúp bạn hiểu rõ bản chất của mô hình Silo, cách thức hoạt động và phương pháp triển khai hiệu quả cho website của mình.
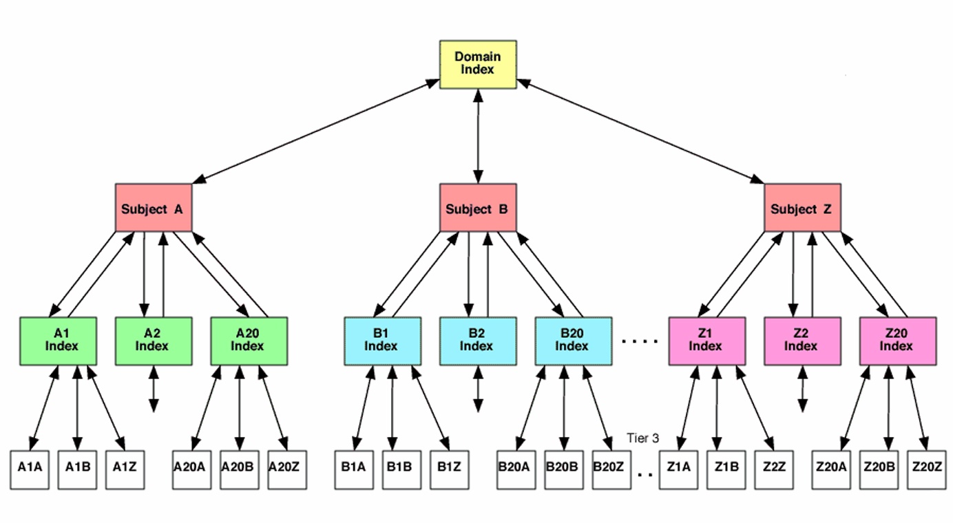
Bản Chất của Cấu Trúc Silo Trong Tổ Chức Nội Dung Website
Cấu trúc Silo về cơ bản là một phương pháp phân loại và sắp xếp thông tin trên website theo các nhóm chủ đề có mối liên hệ chặt chẽ với nhau. Khác với cách tổ chức nội dung truyền thống, mô hình này tạo ra những "kho chứa" riêng biệt - mỗi kho tập trung vào một chủ đề cụ thể và chứa đựng tất cả thông tin liên quan đến chủ đề đó.

Hãy hình dung website của bạn như một thư viện lớn. Thay vì xếp tất cả sách lộn xộn trên các kệ, bạn phân loại chúng theo từng chủ đề riêng biệt: văn học, khoa học, lịch sử… Trong mỗi khu vực chủ đề, sách được sắp xếp theo mức độ chi tiết từ tổng quan đến chuyên sâu. Đó chính là cách cấu trúc Silo hoạt động trên website.
Điểm đặc biệt của phương pháp này nằm ở cách các trang nội dung được kết nối với nhau. Các trang trong cùng một nhóm chủ đề sẽ liên kết chặt chẽ thông qua hệ thống liên kết nội bộ, tạo thành một mạng lưới thông tin có tính logic cao. Trong khi đó, sự liên kết giữa các nhóm chủ đề khác nhau được hạn chế tối đa, giúp duy trì sự độc lập và tập trung của từng Silo.
Về mặt kỹ thuật, cấu trúc này thể hiện qua URL của website. Một website bán hàng điện tử có thể có các URL như: domain.com/dien-thoai/iphone hoặc domain.com/laptop/gaming-laptop. Cách tổ chức này không chỉ giúp người dùng nhanh chóng nhận biết vị trí của mình trên website mà còn hỗ trợ công cụ tìm kiếm hiểu rõ cấu trúc và nội dung của từng trang.
Giá Trị Thực Tiễn Của Mô Hình Silo Đối Với Hiệu Suất Website
Việc áp dụng cấu trúc Silo mang lại những lợi ích thiết thực cho cả người dùng lẫn hiệu quả tối ưu hóa công cụ tìm kiếm. Từ góc độ SEO, phương pháp này tạo điều kiện thuận lợi cho các bot của Google trong quá trình thu thập và đánh giá nội dung website. Khi các trang có cùng chủ đề được nhóm lại và liên kết với nhau một cách có hệ thống, Google có thể dễ dàng xác định website của bạn có chuyên môn sâu về những lĩnh vực cụ thể nào.
Sức mạnh của liên kết nội bộ được tối ưu hóa tối đa trong mô hình này. Thay vì phân tán giá trị SEO trên toàn bộ website một cách ngẫu nhiên, cấu trúc Silo cho phép bạn định hướng và tập trung nguồn lực vào những trang quan trọng nhất. Khi một trang trong Silo nhận được backlink từ nguồn bên ngoài, giá trị này được lan toa đến các trang khác trong cùng nhóm chủ đề thông qua hệ thống liên kết nội bộ, tạo hiệu ứng tích cực cho toàn bộ Silo.
Trải nghiệm người dùng cũng được cải thiện đáng kể nhờ tính logic trong cách tổ chức thông tin. Người truy cập có thể dễ dàng tìm thấy những nội dung liên quan đến vấn đề họ quan tâm mà không bị phân tâm bởi các chủ đề không liên quan. Điều này đặc biệt quan trọng với các website có lượng nội dung lớn như thương mại điện tử hay tin tức, nơi người dùng có thể bị choáng ngợp bởi quá nhiều lựa chọn.
Từ góc độ quản trị nội dung, mô hình Silo giúp team marketing và SEO dễ dàng lập kế hoạch phát triển nội dung. Bạn có thể nhận diện những khoảng trống trong chiến lược nội dung, xác định những chủ đề cần bổ sung thêm bài viết, và đảm bảo website luôn cung cấp thông tin đầy đủ, toàn diện về từng lĩnh vực mà bạn hướng đến.
Phân Biệt Hai Dạng Triển Khai Cấu Trúc Silo Phổ Biến
Khi triển khai cấu trúc Silo, bạn có thể lựa chọn giữa hai phương pháp chính: Silo vật lý và Silo ảo. Mỗi phương pháp có những đặc điểm và ứng dụng riêng, phù hợp với các loại website khác nhau.
Silo vật lý dựa trên việc tổ chức thư mục và URL một cách rõ ràng. Trong phương pháp này, các trang nội dung được nhóm vào các thư mục riêng biệt trên server, phản ánh đúng cấu trúc phân cấp của chủ đề.
Ví dụ, một website về thú cưng có thể có cấu trúc: domain.com/cho/giong-cho-nho và domain.com/meo/cham-soc-meo. Ưu điểm của phương pháp này là tính rõ ràng và dễ quản lý. Tuy nhiên, nó cũng có hạn chế khi một nội dung có thể phù hợp với nhiều chủ đề khác nhau - bạn không thể đặt một trang vào hai thư mục khác nhau cùng lúc.
Ngược lại, Silo ảo không phụ thuộc vào cấu trúc thư mục mà dựa vào hệ thống liên kết nội bộ để tạo mối quan hệ giữa các trang. Các trang có thể nằm ở bất kỳ vị trí nào trong website, nhưng được kết nối với nhau thông qua các liên kết có ngữ cảnh phù hợp. Phương pháp này linh hoạt hơn, cho phép một trang có thể thuộc về nhiều ngữ cảnh khác nhau tùy theo cách bạn tạo liên kết.
Trên thực tế, nhiều website thành công kết hợp cả hai phương pháp này. Họ sử dụng Silo vật lý để tạo cấu trúc cơ bản cho các chủ đề chính, đồng thời áp dụng Silo ảo thông qua chiến lược liên kết nội bộ để tăng cường mối quan hệ giữa các nội dung liên quan. Sự kết hợp này mang lại hiệu quả tối ưu nhất cho cả SEO lẫn trải nghiệm người dùng.
Quy Trình Xây Dựng Cấu Trúc Silo Hiệu Quả Cho Website
Việc xây dựng một cấu trúc Silo thành công đòi hỏi sự chuẩn bị kỹ lưỡng và thực hiện có phương pháp. Bước đầu tiên và quan trọng nhất là nghiên cứu từ khóa một cách toàn diện. Bạn cần xác định những từ khóa chính làm nền tảng cho các Silo lớn, sau đó tìm kiếm các từ khóa phụ và từ khóa đuôi dài để xây dựng nội dung chi tiết bên trong mỗi Silo. Các công cụ như Google Keyword Planner, Ahrefs hay SEMrush sẽ giúp bạn khám phá những từ khóa có giá trị mà đối tượng mục tiêu đang tìm kiếm.
Sau khi có danh sách từ khóa, bước tiếp theo là nhóm chúng thành các cụm chủ đề logic. Hãy tìm những điểm chung giữa các từ khóa và tạo ra các nhóm dựa trên mối quan hệ ngữ nghĩa. Mỗi nhóm này sẽ trở thành một Silo riêng biệt trên website. Trong quá trình phân nhóm, cần đảm bảo các chủ đề không chồng chéo lên nhau quá nhiều, đồng thời mỗi Silo phải đủ lớn để chứa đựng nhiều nội dung có giá trị.

Thiết kế cấu trúc phân cấp là giai đoạn quan trọng tiếp theo. Bạn cần quyết định trang nào sẽ là trang chủ đề chính của Silo - thường là trang tổng quan về chủ đề đó (Content Pillar). Dưới trang chủ đề, các trang con được sắp xếp theo mức độ chi tiết tăng dần. Nguyên tắc vàng là không tạo quá nhiều cấp độ - lý tưởng nhất là giới hạn trong ba cấp để người dùng không phải click quá nhiều lần mới đến được thông tin họ cần.
Chiến lược liên kết nội bộ cần được lên kế hoạch cẩn thận ngay từ đầu. Mỗi trang trong Silo nên có liên kết đến trang chủ đề của Silo đó, và các trang cùng cấp có thể liên kết với nhau khi có sự liên quan về nội dung. Tuy nhiên, hãy tránh việc tạo quá nhiều liên kết trong một trang vì điều này sẽ làm loãng giá trị SEO của mỗi liên kết.
Khi tạo nội dung, hãy đảm bảo mỗi trang được tối ưu hóa cho từ khóa mục tiêu của nó, đồng thời cung cấp giá trị thực sự cho người đọc. Nội dung không chỉ cần chứa từ khóa một cách tự nhiên mà còn phải giải đáp đầy đủ các câu hỏi của người dùng. Việc bổ sung các yếu tố đa phương tiện như hình ảnh, video hay infographic sẽ làm tăng thêm giá trị và tính hấp dẫn của nội dung.
Cuối cùng, đừng quên theo dõi và đánh giá hiệu quả của cấu trúc Silo thông qua các công cụ phân tích. Google Analytics và Search Console sẽ cung cấp dữ liệu về lưu lượng truy cập, hành vi người dùng và thứ hạng từ khóa. Dựa trên những dữ liệu này, bạn có thể điều chỉnh chiến lược, bổ sung nội dung mới hoặc tối ưu hóa các phần chưa hiệu quả.
Những Sai Lầm Cần Tránh Khi Triển Khai Mô Hình Silo
Mặc dù cấu trúc Silo mang lại nhiều lợi ích, việc triển khai không đúng cách có thể dẫn đến những vấn đề nghiêm trọng. Một trong những sai lầm phổ biến nhất là tạo ra quá nhiều Silo mà không có đủ nội dung chất lượng để lấp đầy chúng. Điều này không chỉ làm website trở nên rời rạc mà còn tạo ấn tượng không chuyên nghiệp với cả người dùng lẫn công cụ tìm kiếm.
Việc liên kết chéo giữa các Silo khác nhau cũng cần được cân nhắc kỹ lưỡng. Mặc dù nguyên tắc của Silo là hạn chế liên kết giữa các chủ đề khác nhau, nhưng điều này không có nghĩa là bạn hoàn toàn cấm đoán mọi liên kết chéo. Khi có sự liên quan tự nhiên và mang lại giá trị cho người đọc, liên kết giữa các Silo là hoàn toàn hợp lý. Vấn đề nằm ở việc tránh liên kết một cách tùy tiện, không có mục đích rõ ràng.
Trùng lặp nội dung là một vấn đề nghiêm trọng khác thường xảy ra khi triển khai cấu trúc Silo. Khi các chủ đề có sự giao thoa nhất định, nhiều người có xu hướng tạo ra những nội dung tương tự nhau cho các Silo khác nhau. Thay vào đó, hãy đảm bảo mỗi trang có góc nhìn và thông tin độc đáo, tập trung vào những khía cạnh khác nhau của cùng một vấn đề.
Cấu trúc URL cũng đóng vai trò quan trọng trong sự thành công của mô hình Silo. URL cần phản ánh đúng cấu trúc phân cấp của nội dung, giúp cả người dùng lẫn công cụ tìm kiếm dễ dàng hiểu được vị trí của trang trong hệ thống tổng thể. Một URL rối rắc, không logic sẽ làm mất đi nhiều lợi ích mà cấu trúc Silo có thể mang lại.
Bằng việc hiểu rõ bản chất, lợi ích và cách thức triển khai đúng đắn, cấu trúc Silo sẽ trở thành công cụ mạnh mẽ giúp website của bạn không chỉ đạt thứ hạng cao trên công cụ tìm kiếm mà còn mang lại trải nghiệm tuyệt vời cho người dùng. Đầu tư thời gian và công sức vào việc xây dựng một cấu trúc Silo chặt chẽ ngay từ đầu sẽ mang lại lợi ích lâu dài cho chiến lược digital marketing của bạn.
Công Cụ SEO AI - Tối ưu hóa mọi khía cạnh SEO của bạn với sức mạnh của Trí tuệ nhân tạo. Nhanh chóng, chính xác và hiệu quả. Truy cập ngay tại congcuseoai.com để trải nghiệm các giải pháp SEO thông minh.